Chapter 6 - 스트림으로 데이터 수집
Collector (컬렉터)
Collector 인터페이스 구현은 스트림 요소를 어떤 식으로 도출할지 지정한다. 훌륭하게 설계된 함수형 API의 장점으로는 높은 수준의 조합성과 재사용성을 꼽을 수 있다. Collector 인터페이스 메서드를 어떻게 구현하느냐에 따라 스트림에 어떤 리듀싱 연산을 수행할지 결정된다. Collectors 유틸리티 클래스는 자주 사용하는 컬렉터 인스턴스를 손쉽게 생성할 수 있는 정적 팩토리 메서드를 제공한다.
Collectors에서 제공하는 메서드의 기능은 크게 세 가지로 구분할 수 있다.
- 스트림 요소를 하나의 값으로 리듀스하고 요약
- 요소 그룹화
- 요소 분할
리듀싱과 요약
- counting - 개수를 카운트한다
- maxBy, minBy - 최대 혹은 최소를 만족하는 요소를 찾는다
- summingInt - 객체를 int로 매핑하는 인수를 받아 합을 계산한다
- averagingInt - 객체를 int로 매핑하는 인스를 받아 평균을 계산한다
- summarizingInt - 요소 수, 합계, 평균, 최댓값, 최솟값 등을 계산한다.
- joining - 내부적으로 StringBuilder를 이용해서 문자열을 하나로 만든다.
collect와 reduce
collect와 reduce를 이용하면 동일한 기능을 구현할 수 있다. 하지만 의미론적인 문제와 실용성 문제등에 대하여 차이가 존재한다.
collect 메서드는 도출하려는 결과를 누적하는 컨테이너를 바꾸도록 설계된 메서드인 반면, reduce는 두 값을 하나로 도출하는 불변형 연산이라는 점에서 의미론적인 차이가 존재한다.
여러 스레드가 동시에 같은 데이터 구조체를 고치면 리스트 자체가 망가져버리므로 리듀싱 연산을 병렬로 수행할 수 없다. 이럴 때 가변 컨테이너 관련 작업이면서 병렬성을 확보하려면 collect 메서드로 리듀싱 연산을 구현하는것이 바람직하다.
그룹화
그룹화 함수는 어떤 기준으로 스트림을 분류하는 속성을 가졌기에 분류 함수(classification function)라고 부른다.
- groupingBy
그룹핑에 핵심적인 메서드이며 많은 오버로딩된 메서드를 가진다.
// 분할 함수
public static <T, K> Collector<T, ?, Map<K, List<T>>> groupingBy(
Function<? super T, ? extends K> classifier) {
return groupingBy(classifier, toList());
}
// 분할 함수, 감싸인 컬렉터
public static <T, K, A, D> Collector<T, ?, Map<K, D>> groupingBy(
Function<? super T, ? extends K> classifier,
Collector<? super T, A, D> downstream) {
return groupingBy(classifier, HashMap::new, downstream);
}
// 분할 함수, 반환 타입, 감싸인 컬렉터
public static <T, K, D, A, M extends Map<K, D>> Collector<T, ?, M> groupingBy(
Function<? super T, ? extends K> classifier,
Supplier<M> mapFactory,
Collector<? super T, A, D> downstream) {
// ...
}컬렉터 중첩
Map<Dish.Type, Dish> mostCaloricByType =
menu.stream()
.collect(groupingBy(Dish::Type, // 분류 함수
collectingAndThen(
maxBy(comparingInt(Dish::getCalories)), // 감싸인 컬렉터
Optional::get)); // 변환 함수컬렉터를 중첩할 시 가장 외부 계층에서 안쪽으로 다음과 같은 작업이 수행된다.
- 가장 바깥쪽에 위치한 groupingBy에서 분류하는 요소(Dish.Type)에 따라 서브스트림으로 그룹화 한다
- groupingBy 컬렉터는 collectingAndThen으로 컬렉터를 감싼다. 따라서 두 번째 컬렉터는 그룹화된 서브스트림에 적용된다.
- collectingAndThen 컬렉터는 세번째 컬렉터인 maxBy를 감싼다.
- 리듀싱 컬렉터(maxBy)가 서브스트림에 연산을 수행한 결과에 Opional::get 변환 함수가 적용된다.
- groupingBy 컬렉터가 반환하는 맵의 분류 키에 대응하는 값이 각각의 Dish에서 가장 높은 칼로리이다.
분할
분할은 분할 함수(partitioning function)라 불리는 Predicate를 분류 함수로 사용하는 특수한 그룹화 기능이다. 맵의 키 형식은 Boolean이며, 결과적으로 그룹화 맵은 참 아니면 거짓을 갖는 두 개의 그룹으로 분류된다.
분할의 장점은 참, 거짓 두 가지 요소의 스트림 리스트를 모두 유지한다는 것이 장점이다.
public static <T> Collector<T, ?, Map<Boolean, List<T>>> partitioningBy(Predicate<? super T> predicate)
public static <T, D, A> Collector<T, ?, Map<Boolean, D>> partitioningBy(Predicate<? super T> predicate, Collector<? super T, A, D> downstream)Collector 인터페이스
Collector 인터페이스는 리듀싱 연산을 어떻게 구현할지 제공하는 메서드 집합으로 구성된다. Collector 인터페이스를 직접 구현해서 더 효율적으로 문제를 해결하는 컬렉터를 만드는 방법을 살펴보자.
public interface Collector<T, A, R> {
Supplier<A> supplier();
BiConsumer<A, T> accumulator();
BinaryOperator<A> combiner();
Function<A, R> finisher();
Set<Characteristics> characteristics();
}- T는 수집될 항목의 제네릭 형식이다.
- A는 누적자, 즉 수집 과정에서 중간 결과를 누적하는 객체의 형식이다.
- R은 수집 연산 결과 객체의 형식이다.
예를 들어 Stream<T>의 모든 요소를 List<T>로 수집하는 ToListCollector<T>라는 클래스는 아래와 같이 만들 수 있다.
public class ToListCollector<T> implements Collector<T, List<T>, List<T>>supplier 메서드 : 새로운 결과 컨테이너 만들기
supplier 메서드는 수집 과정에서 빈 누적자 인스턴스를 만드는 파라미터가 없는 함수이다.
accumulator 메서드 : 결과 컨테이너에 요소 추가하기
accumulator 메서드는 리듀싱 연산을 수행하는 함수를 반환한다. 즉 누적자(스트림의 첫 n-1개 항목을 수집한 상태)와 n번째 요소를 함수에 적용한다 (그렇기에 제네릭 형식도 <A, T>이다).
finisher 메서드 : 최종 변환값을 결과 컨테이너로 적용하기
finisher 메서드는 스트림 탐색을 끝내고 누적자 객체를 최종 결과로 반환하면서 누적 과정을 끝낼 때 호출할 함수를 반환해야한다. ToListCollector와 같이 누적자 객체가 이미 최종 결과인 상황도 있다. 이럴경우 finisher함수는 항등 함수를 반환한다.
combiner 메서드 : 두 결과 컨테이너 병합
combiner는 스트림의 서로 다른 서브파트를 병렬로 처리할 때 누적자가 이 결과를 어떻게 처리할지 정의한다 (그렇기에 BinaryOperator이다).
characteristics 메서드
characteristics 메서드는 컬렉터의 연산을 정의하는 Characteristics 형식의 불변 집합을 반환한다.
enum Characteristics {
CONCURRENT,
UNORDERED,
IDENTITY_FINISH
}- UNORDERED : 리듀싱 결과는 스트림 요소의 방문 순서나 누적 순서에 영향을 받지 않는다.
- CONCURRENT : 다중 스레드에서 accumulator 함수를 동시에 호출할 수 있으며 병렬 리듀싱을 수행할 수 있다. 컬렉터의 플래그에 UNORDERED를 함께 설정하지 않았다면 데이터 소스가 정렬되어 있지 않은 상황에서만 병렬 리듀싱을 수행할 수 있다.
- IDENTITY_FINISH : finisher 메서드가 반환하는 함수는 단순히 identity를 적용할 뿐이므로 이를 생략할 수 있다. 따라서 리듀싱 과정의 최종 결과로 누적자 객체를 바로 사용할 수 있다. 또한 누적자 A를 결과 R로 안전하게 형변환할 수 있다.
ToListCollector 구현 예시
public class ToListCollector<T> implements Collector<T, List<T>, List<T>> {
@Override
public Supplier<List<T>> supplier() {
return ArrayList::new;
}
@Override
public BiConsumer<List<T>, T> accumulator() {
return List::add;
}
@Override
public BinaryOperator<List<T>> combiner() {
return (list1, list2) -> {
list1.addAll(list2);
return list1;
};
}
@Override
public Function<List<T>, List<T>> finisher() {
return Function.identity();
}
@Override
public Set<Characteristics> characteristics() {
return Collections.unmodifiableSet(EnumSet.of(
IDENTITY_FINISH, CONCURRENT));
}
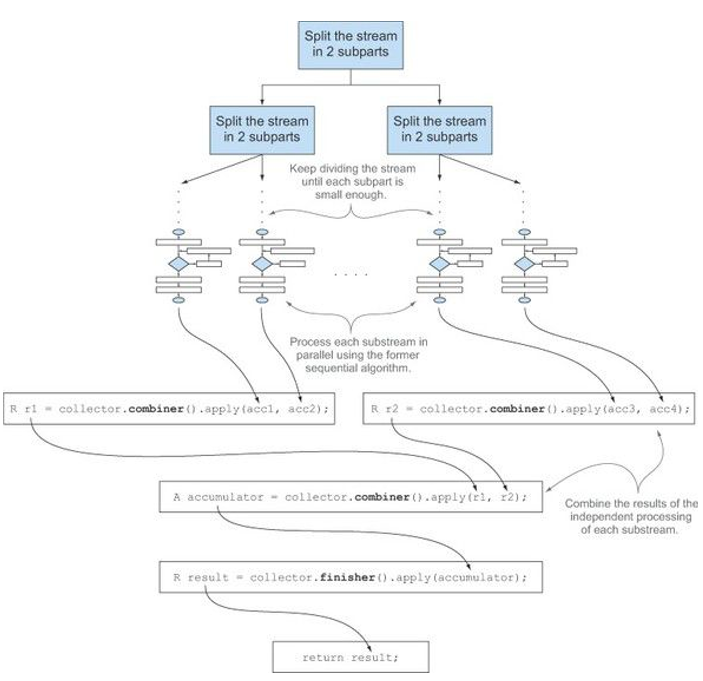
}리듀싱 과정의 논리적 순서
- 순차 리듀싱 과정의 논리적 순서

- supplier를 통해 누적할 컨테이너를 공급받는다.
- 각 요소에 대하여 accumulator를 통해 컨테이너에 누적한다.
- 모든 요소에 대하여 처리를 마쳤다면 finisher를 통해 최종 변환값을 결과 컨테이너로 적용한다.
- 병렬 리듀싱 과정의 논리적 순서

- 스트림을 여러 서브 파트로 분할 한다.
- 분할된 서브 파트로 대하여 순차 리듀싱 과정의 변환과정을 처리한다.
- 완료된 서브 파트에 대하여 combiner를 통해 결과 컨테이너를 병합한다.
- combiner를 통해 완성된 최종 컨테이너를 finisher를 통해 결과 컨테이너로 적용한다.